| Test Details | |
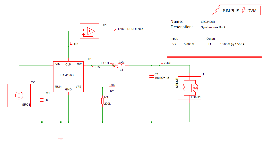
| Schematic | LTC3406B - DVM ADVANCED.sxsch |
| Test | Ac Analysis|Input Impedance|Vin Minimum|50% Load |
| Date / Time | 12/10/2015 5:41 PM |
| Report Directory | dc_dc_built_in\AcAnalysis\Input Impedance\Vin Minimum\50% Load |
| Log File | report.txt |
| Screenshot | schematic.png |
| Status | PASS |
| Simulator | simplis |
| Deck | input.deck |
| Init | input.deck.init |
| Measured Scalar Values | |
| Efficiency | 79.2658% |
| ILOAD1 | AVG 750.292m MIN 748.501m MAX 751.897m RMS 750.293m PK2PK 3.39604m |
| ISRC1 | AVG 316.747m MIN 381.114u MAX 1.01266 RMS 498.933m PK2PK 1.01228 |
| max_src1_mag | 29.512 |
| max_src1_mag_freq | 794.328k |
| min_src1_mag | 20.2293 |
| min_src1_mag_freq | 446.684k |
| Power(LOAD1) | 1.12963 |
| Power(SRC1) | 1.42511 |
| sw_freq | 955.649k |
| VLOAD1 | AVG 1.50558 MIN 1.50199 MAX 1.5088 RMS 1.50558 PK2PK 6.8147m |
| VSRC1 | AVG 4.49968 MIN 4.49899 MAX 4.5 RMS 4.49968 PK2PK 1.01228m |
| Measured Spec Values | |
| Max_VLOAD1 | PASS: Max. Output1 Voltage (1.5088) is less than or equal to Max. Output1 Voltage Spec (1.58025) |
| Min_VLOAD1 | PASS: Min. Output1 Voltage (1.50199) is greater than or equal to Min. Output1 Voltage Spec (1.42975) |
![]() ZSRC1 Plot
ZSRC1 MAG
ZSRC1 PHASE
|
|
| SXGPH File | simplis_ac11_467.sxgph |
![]() LOAD1
VLOAD1
ILOAD1
|
|
| SXGPH File | simplis_pop11_453.sxgph |
![]() SRC1
VSRC1
ISRC1
|
|
| SXGPH File | simplis_pop11_448.sxgph |
![]() default
FREQUENCY
|
|
| SXGPH File | simplis_pop11_431.sxgph |
| Other SXGPH Files | |
| clock#pop | simplis_pop11_436.sxgph |