| Test Details | |
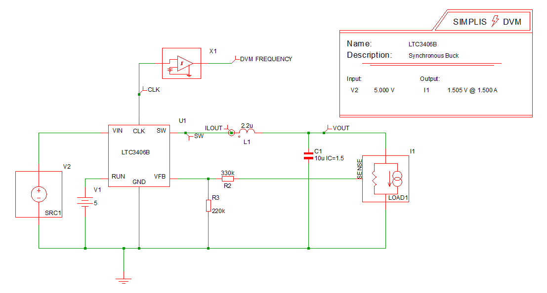
| Schematic | LTC3406B - DVM ADVANCED.sxsch |
| Test | Ac Analysis|Conducted Susceptibility|Vin Nominal|Light Load |
| Date / Time | 12/10/2015 5:41 PM |
| Report Directory | dc_dc_built_in\AcAnalysis\Conducted Susceptibility\Vin Nominal\Light Load |
| Log File | report.txt |
| Screenshot | schematic.png |
| Status | PASS |
| Simulator | simplis |
| Deck | input.deck |
| Init | input.deck.init |
| Measured Scalar Values | |
| Efficiency | 91.7485% |
| ILOAD1 | AVG 50.0255m MIN 49.9695m MAX 50.0749m RMS 50.0255m PK2PK 105.365u |
| ISRC1 | AVG 16.4199m MIN 313.482u MAX 500.173m RMS 49.5187m PK2PK 499.859m |
| max_reject1_mag | -41.389 |
| max_reject1_mag_freq | 15.8489k |
| max_reject1_phase | -61.6245 |
| max_reject1_phase_freq | 1k |
| min_reject1_mag | -74.6785 |
| min_reject1_mag_freq | 1k |
| min_reject1_phase | -450.248 |
| min_reject1_phase_freq | 891.251k |
| Power(LOAD1) | 75.3227m |
| Power(SRC1) | 82.097m |
| sw_freq | 955.703k |
| VLOAD1 | AVG 1.50569 MIN 1.504 MAX 1.50717 RMS 1.50569 PK2PK 3.17121m |
| VSRC1 | AVG 4.99998 MIN 4.9995 MAX 5 RMS 4.99998 PK2PK 499.859u |
| Measured Spec Values | |
| Max_VLOAD1 | PASS: Max. Output1 Voltage (1.50717) is less than or equal to Max. Output1 Voltage Spec (1.58025) |
| Min_VLOAD1 | PASS: Min. Output1 Voltage (1.504) is greater than or equal to Min. Output1 Voltage Spec (1.42975) |
![]() SUSCEPTIBILITY
REJECT MAG
REJECT PH
|
|
| SXGPH File | simplis_ac10_424.sxgph |
![]() LOAD1
VLOAD1
ILOAD1
|
|
| SXGPH File | simplis_pop10_410.sxgph |
![]() SRC1
VSRC1
ISRC1
|
|
| SXGPH File | simplis_pop10_405.sxgph |
![]() default
FREQUENCY
|
|
| SXGPH File | simplis_pop10_388.sxgph |
| Other SXGPH Files | |
| clock#pop | simplis_pop10_393.sxgph |