| Test Details | |
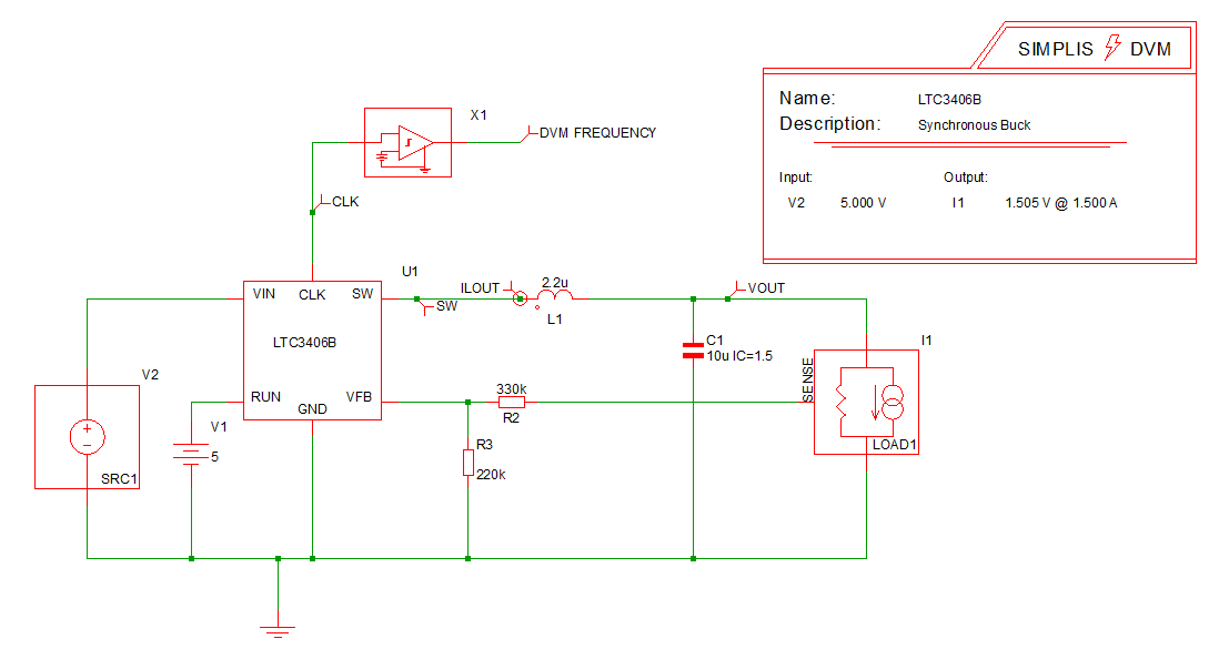
| Schematic | LTC3406B - DVM ADVANCED.sxsch |
| Test | Ac Analysis|Bode Plot|Vin Nominal|100% Load |
| Date / Time | 12/10/2015 5:40 PM |
| Report Directory | dc_dc_built_in\AcAnalysis\Bode Plot\Vin Nominal\100% Load |
| Log File | report.txt |
| Screenshot | schematic.png |
| Status | PASS |
| Simulator | simplis |
| Deck | input.deck |
| Init | input.deck.init |
| Measured Scalar Values | |
| Efficiency | 66.3939% |
| gain_crossover_freq | 21.8824k |
| gain_margin | 24.2699 |
| ILOAD1 | AVG 1.50058 MIN 1.49662 MAX 1.5043 RMS 1.50058 PK2PK 7.68087m |
| ISRC1 | AVG 680.765m MIN 423.708u MAX 1.79645 RMS 1.01922 PK2PK 1.79602 |
| min_phase | 55.8643 |
| min_phase_freq | 21.8824k |
| phase_crossover_freq | 436.556k |
| phase_margin | 55.8042 |
| Power(LOAD1) | 2.25924 |
| Power(SRC1) | 3.40279 |
| sw_freq | 955.632k |
| VLOAD1 | AVG 1.50557 MIN 1.5016 MAX 1.5093 RMS 1.50558 PK2PK 7.70642m |
| VSRC1 | AVG 4.99932 MIN 4.9982 MAX 5 RMS 4.99932 PK2PK 1.79602m |
| Measured Spec Values | |
| Max_VLOAD1 | PASS: Max. Output1 Voltage (1.5093) is less than or equal to Max. Output1 Voltage Spec (1.58025) |
| Min_VLOAD1 | PASS: Min. Output1 Voltage (1.5016) is greater than or equal to Min. Output1 Voltage Spec (1.42975) |
| min_gain_margin | PASS: Gain Margin (24.2699) is greater than Min. Gain Margin (12) |
| min_phase_margin | PASS: Phase Margin (55.8042) is greater than Min. Phase Margin (35) |
![]() Bode Plot
GAIN
PHASE
|
|
| SXGPH File | simplis_ac3_123.sxgph |
![]() LOAD1
VLOAD1
ILOAD1
|
|
| SXGPH File | simplis_pop3_109.sxgph |
![]() SRC1
VSRC1
ISRC1
|
|
| SXGPH File | simplis_pop3_104.sxgph |
![]() default
FREQUENCY
|
|
| SXGPH File | simplis_pop3_87.sxgph |
| Other SXGPH Files | |
| clock#pop | simplis_pop3_92.sxgph |