| Test Details | |
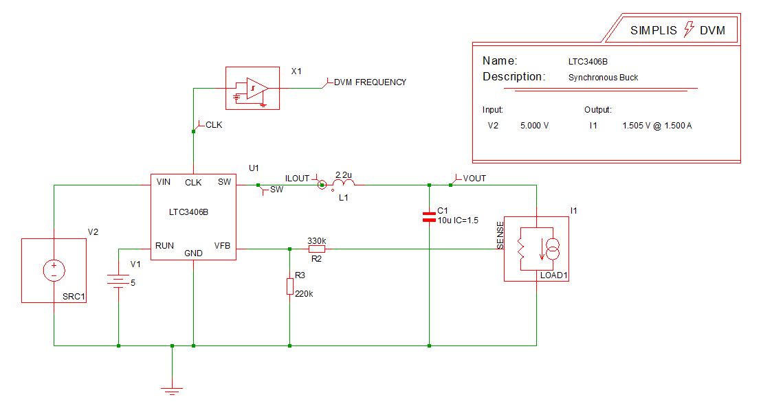
| Schematic | LTC3406B - DVM ADVANCED.sxsch |
| Test | Ac Analysis|Bode Plot|Vin Minimum|Light Load |
| Date / Time | 12/10/2015 5:40 PM |
| Report Directory | dc_dc_built_in\AcAnalysis\Bode Plot\Vin Minimum\Light Load |
| Log File | report.txt |
| Screenshot | schematic.png |
| Status | FAIL |
| Simulator | simplis |
| Deck | input.deck |
| Init | input.deck.init |
| Measured Scalar Values | |
| Efficiency | 91.5107% |
| gain_crossover_freq | 14.1768k |
| gain_margin | 50.1884 |
| ILOAD1 | AVG 30.0155m MIN 29.9934m MAX 30.0359m RMS 30.0155m PK2PK 42.4616u |
| ISRC1 | AVG 10.9747m MIN 277.708u MAX 450.136m RMS 35.0658m PK2PK 449.858m |
| min_phase | 9.90235 |
| min_phase_freq | 5.62341k |
| phase_crossover_freq | 701.383k |
| phase_margin | 14.6717 |
| Power(LOAD1) | 45.1926m |
| Power(SRC1) | 49.3851m |
| sw_freq | 955.703k |
| VLOAD1 | AVG 1.50564 MIN 1.50453 MAX 1.50666 RMS 1.50564 PK2PK 2.12986m |
| VSRC1 | AVG 4.49999 MIN 4.49955 MAX 4.5 RMS 4.49999 PK2PK 449.858u |
| Measured Spec Values | |
| Max_VLOAD1 | PASS: Max. Output1 Voltage (1.50666) is less than or equal to Max. Output1 Voltage Spec (1.58025) |
| Min_VLOAD1 | PASS: Min. Output1 Voltage (1.50453) is greater than or equal to Min. Output1 Voltage Spec (1.42975) |
| min_gain_margin | PASS: Gain Margin (50.1884) is greater than Min. Gain Margin (12) |
| min_phase_margin | FAIL: Phase Margin (14.6717) is not greater than Min. Phase Margin (35) |
![]() Bode Plot
GAIN
PHASE
|
|
| SXGPH File | simplis_ac4_166.sxgph |
![]() LOAD1
VLOAD1
ILOAD1
|
|
| SXGPH File | simplis_pop4_152.sxgph |
![]() SRC1
VSRC1
ISRC1
|
|
| SXGPH File | simplis_pop4_147.sxgph |
![]() default
FREQUENCY
|
|
| SXGPH File | simplis_pop4_130.sxgph |
| Other SXGPH Files | |
| clock#pop | simplis_pop4_135.sxgph |